Model and Execution Graphs

TestOptimal uses different types of graph to help visualizes the different aspect of model and model executions.

There are 4 types of graphs TestOptimal generates and displays in the IDE browser. These graphs are variations of state diagrams. They are used to describe the model and present the model execution results.

Model Graph

Model Graph is used to describe the static view of the model. It's useful for documentation, see example model graph .

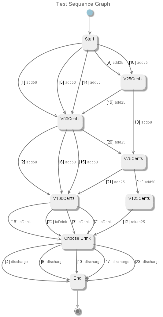
Traversal Graph

Traversal Graph is used to describe the actual sequence generated from the model using one of model sequencers, see example traversal/sequence graph .

The transition is labeled with the sequential number showing its position in the sequence. Transitions are duplicated if they have to be traversed multiple times.

Coverage Graph

Coverage Graph is used to describe the testing coverage of the model from an execution, see example coverage graph .

The states and transitions are color coded to indicates their coverage:

  • green - sufficiently covered, that is minimum of times it must be traversed is satisfied
  • yellow - partially covered but minimum times it must be traversed is not satisfied.
  • orange - not covered, that is the state/transition was not reached during the execution.

Message Sequence Chart (MSC)

Message Sequence Chart (MSC) is used to describe the test cases, see example MSC graph (Message Sequence Chart) .

The lifeline represents the state and the arrow describes the test step.