This is an old revision of the document!
MScript Program Structure Diagram
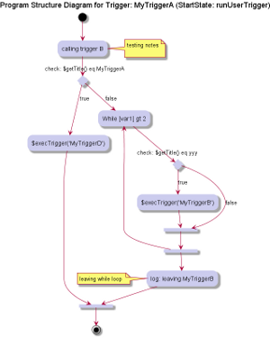
Program Structure Diagram is a good way to visualize mScript to assess the program flow and the complexity.
Labeling MScript Block
Each mScript tag is described in the diagram. The label is generated automatically. However you can specify the label for each mscript tag by supplying the “comments” attribute, e.g.
<action code="$click('id=loginBtn')" comment="click on login button"/>
The above mscript will be displayed with “click on login button” as the label.
MScript comments “<!– my notes –>” will be displayed as a yellow sticky note attached to the mscript tag that follows it.
